leading paragraph: Do your power supply designs suffer from voltage drift in humid environments1? Complex feedback circuits often fail, but the LNK625DG offers a simpler, smarter solution to these common reliability issues.
snippet paragraph: The LNK625DG improves Constant Voltage/Constant Current (CV/CC) accuracy2 by using Primary Side Regulation (PSR)3. This "subtraction" philosophy removes optocoupler4s and secondary control circuitry, eliminating leakage current risks5 in humid environments while significantly reducing component count and manufacturing costs6 for smart chargers7.

Transition Paragraph: In the world of power electronics, we often think that adding more sensors means getting better data. However, in my time at Nexcir, I have learned that simplicity often drives reliability. The LNK625DG from Power Integrations proves this point. It removes parts to make the system better. This approach changes how we build chargers for phones, toothbrushes, and kitchen gadgets. Let me walk you through how this "subtraction" works and why it matters for your next project.
LOOP START
How does Primary Side Regulation replace traditional secondary feedback?
leading paragraph: Traditional designs use complex feedback loops that take up space and money. We need to understand how removing these parts actually leads to a more robust and efficient power system.
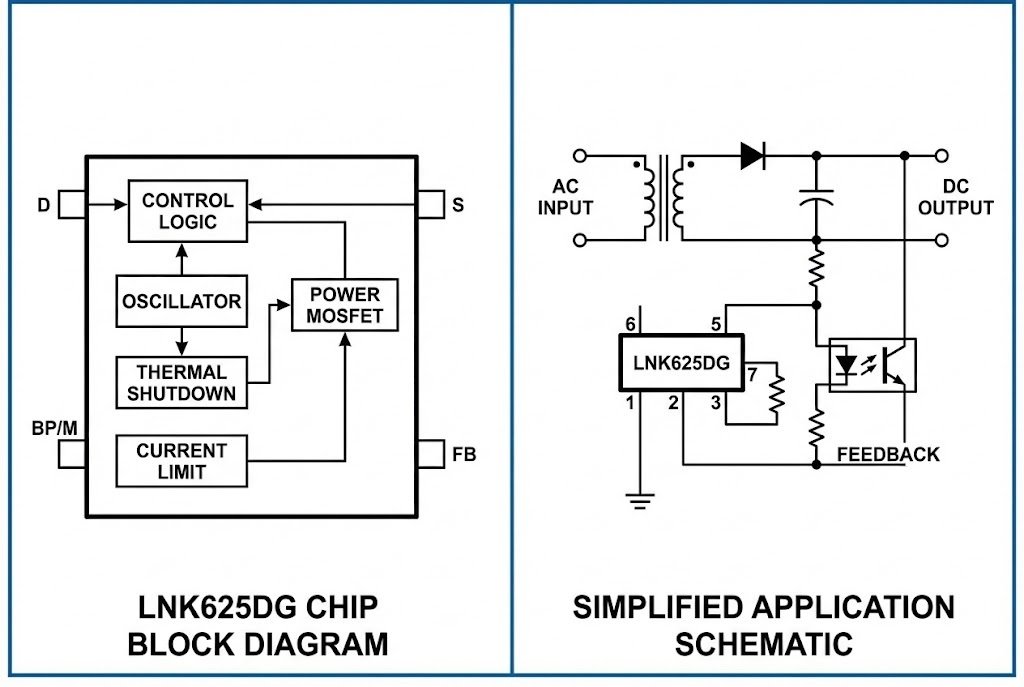
snippet paragraph: Primary Side Regulation (PSR)3 allows the LNK625DG to sense the output voltage by monitoring the waveform on the transformer's bias winding8. This eliminates the need for an optocoupler4 or TL431 reference9, effectively calculating the output without physically touching the secondary side.

Dive deeper Paragraph: At Nexcir, we often help engineers choose components that simplify their Bill of Materials (BOM)10. The LNK625DG is a perfect example of this. In a standard charger, you usually have a "secondary side" circuit. This circuit measures the voltage and sends a signal back to the "primary side" using an optocoupler4. This works, but it is complicated.
The LNK625DG uses a different method called Primary Side Regulation (PSR)3. Imagine trying to measure the water pressure in a pipe. A traditional system puts a sensor at the end of the pipe. The LNK625DG measures the pressure at the pump itself to guess the pressure at the end. It looks at the voltage on the transformer's bias winding8. It does this right when the secondary diode stops conducting. This moment gives a very accurate reading of the output voltage.
This method requires critical thinking about circuit design. You are not just removing parts; you are shifting the intelligence to the controller chip. This means you do not need the following components:
- Optocoupler: These degrade over time.
- Secondary Reference (TL431): This saves cost.
- Loop Compensation Components11: This saves board space.
Here is a breakdown of the differences:
| Feature | Traditional Feedback | LNK625DG (PSR) |
|---|---|---|
| Component Count | High (20+ parts) | Low (Reduced by 5-10 parts) |
| Feedback Path | Optocoupler | Magnetic Coupling12 |
| Response Speed | Slower (Loop delay) | Fast (Cycle-by-cycle) |
| PCB Area | Large | Compact |
By understanding this, you can see why we call it a "subtraction" philosophy. You subtract the hardware complexity, but you add software intelligence inside the chip.
LOOP END
LOOP START
Why is removing the optocoupler4 crucial for harsh environments?
leading paragraph: Chargers in bathrooms and kitchens face moisture that kills electronics. We must address how removing the feedback loop protects your device from the invisible threat of humidity and leakage currents.
snippet paragraph: Removing the optocoupler4 and secondary feedback resistors prevents leakage currents caused by humidity. These leakage paths in traditional circuits distort voltage readings, causing output drift. The LNK625DG's primary-side sensing is isolated from these environmental factors, ensuring stable operation in damp conditions.

Dive deeper Paragraph: This is where my personal insight really comes into play. I have seen many product returns in the consumer electronics sector, and a surprising number are due to environmental factors. Think about where you use a smart charger. You might charge an electric toothbrush in a bathroom. You might power a smart speaker in a kitchen. These places are humid.
In a traditional design, the secondary feedback circuit is very sensitive. It uses high-impedance resistors to set the voltage. If the air is humid, or if there is condensation on the PCB, tiny "leakage currents" can flow across the board. These currents confuse the feedback circuit. The charger thinks the voltage is too low or too high, so it changes the output. This can damage the battery or the device.
The LNK625DG solves this by simply not having those sensitive secondary parts. The "subtraction" philosophy is a safety feature here. Since the chip measures voltage from the primary side (inside the sealed charger block), it is far away from the potential moisture on the connector or the secondary side.
We advise our clients at Nexcir to consider this for any "Human Interface" device. If a human touches it in a wet room, PSR is safer. The LNK625DG provides:
- Immunity to PCB Contamination13: Dust and moisture on the secondary side do not change the voltage set point.
- Long-term Stability: Optocouplers have a Current Transfer Ratio (CTR)14 that changes as they get old. This chip does not use one, so it does not age in the same way.
- Safety Compliance: It is easier to meet creepage and clearance standards15 when you do not have components bridging the isolation barrier.
LOOP END
LOOP START
Can you achieve precise CV/CC control without direct sensing?
leading paragraph: Many engineers worry that removing sensors lowers accuracy. We need to explore how the LNK625DG maintains strict voltage and current limits to keep modern batteries safe and healthy.
snippet paragraph: The LNK625DG achieves highly accurate Constant Voltage (CV) and Constant Current (CC) control, typically within ±3% and ±5% respectively. It uses advanced internal algorithms to compensate for transformer inductance tolerances and cable voltage drop, ensuring the battery receives the exact power it needs.

Dive deeper Paragraph: You might ask, "If we don't measure the output directly, isn't it less accurate?" This is a valid concern. In the past, PSR was considered "cheap and dirty." It was okay for LED lights but not for sensitive batteries. However, the LNK625DG changes this narrative.
The chip uses a sophisticated engine to maintain Constant Voltage (CV) and Constant Current (CC).
- Constant Voltage (CV): When the battery is nearly full, the charger must hold the voltage steady. The LNK625DG does this by adjusting the frequency and current limit based on the bias winding feedback.
- Constant Current (CC): When the battery is empty, it needs a steady current. The chip calculates this output current based on the primary peak current and the time the diode conducts.
One of the coolest features I explain to Nexcir clients is Cable Drop Compensation16. When you have a long USB cable, the voltage drops before it hits the phone. A normal charger doesn't know this. The LNK625DG can actually increase its output voltage slightly as the load increases. It "predicts" the loss in the wire.
Let's look at the technical breakdown of how it maintains this accuracy:
- Frequency Jittering17: It spreads the switching frequency to reduce EMI, but the control loop filters this out to keep the output steady.
- Temperature Compensation18: The chip knows if it is hot and adjusts its calculations so the output doesn't drift with heat.
- Transformer Tolerance: Even if the transformer isn't perfect (which happens in mass production), the chip's feedback loop can tolerate variances better than older PSR solutions.
This means you get the best of both worlds: the simplicity of "subtraction" and the precision of a high-end regulator.
LOOP END
LOOP START
How does this "subtraction" impact the total cost of ownership?
leading paragraph: Every penny counts in mass production manufacturing. We will analyze how reducing component count affects not just the price of parts, but the entire logistics and assembly process.
snippet paragraph: Using the LNK625DG lowers the Total Cost of Ownership (TCO)19 by reducing the Bill of Materials (BOM)10, shrinking PCB size, and simplifying inventory management. Fewer components mean faster assembly times, higher production yields, and reduced warranty claims due to increased reliability.

Dive deeper Paragraph: At Nexcir, we do not just sell chips; we look at the whole supply chain. When a customer switches to a solution like the LNK625DG, the savings go beyond the price of the IC. The "subtraction" philosophy creates a ripple effect of value.
First, look at the Inventory Costs. If you remove an optocoupler4, a TL431, and five resistors, that is seven fewer line items to track. You do not have to source them, stock them, or worry about them going out of stock. In the current global market, simplifying your supply chain is a massive advantage.
Second, consider Manufacturing Costs.
- Assembly Speed: Pick-and-place machines run faster with fewer parts.
- Testing: There are fewer solder joints to inspect. Fewer joints mean fewer potential points of failure.
- PCB Real Estate: You can make the charger smaller. Smaller PCBs cost less. You might even fit the charger into a smaller plastic case, saving money on plastics.
Finally, think about Reliability Costs. The most expensive thing for a manufacturer is a return or a warranty claim. As we discussed, removing the secondary feedback loop makes the device tougher against humidity. If you reduce your return rate from 1% to 0.5%, that is a direct increase in profit.
We help our clients calculate this ROI. We often find that even if the LNK625DG chip costs a few cents more than an old PWM controller, the total savings on the board make it the cheaper option. It is a strategic move, not just a component swap.
LOOP END
Conclusion
The LNK625DG proves that subtracting components adds value. By removing optocoupler4s, it improves reliability in humid areas, maintains high CV/CC accuracy, and lowers manufacturing costs for smart charging solutions.
Understanding how humidity impacts voltage drift can help you design more reliable power supplies for challenging environments. ↩
Learn how CV/CC accuracy ensures stable power delivery, crucial for maintaining device performance and battery health. ↩
Explore how PSR simplifies power supply design by reducing component count and improving reliability. ↩
Explore the advantages of eliminating optocouplers, including improved reliability and reduced complexity. ↩
Discover how reducing leakage current risks enhances the reliability and longevity of electronic devices. ↩
Find out how fewer components can lead to lower manufacturing costs and increased production efficiency. ↩
Learn about smart chargers and their role in optimizing charging efficiency and device safety. ↩
Understand how the bias winding is used in PSR to accurately sense output voltage without secondary feedback. ↩
Learn about the TL431 reference and its role in traditional power supply feedback systems. ↩
Understand the role of BOM in manufacturing and how reducing its complexity can lead to cost savings. ↩
Discover how loop compensation components affect power supply stability and response speed. ↩
Explore the concept of magnetic coupling and its benefits in simplifying power supply design. ↩
Learn how PCB contamination can lead to device failure and how design choices can mitigate these risks. ↩
Explore how CTR affects optocoupler performance and why its variability can be problematic. ↩
Understand the importance of creepage and clearance standards for ensuring device safety and compliance. ↩
Discover how cable drop compensation ensures accurate power delivery over long cables. ↩
Learn how frequency jittering reduces electromagnetic interference while maintaining output stability. ↩
Explore how temperature compensation ensures consistent power supply operation across varying temperatures. ↩
Find out how fewer components can lead to lower TCO by simplifying logistics and improving reliability. ↩